2,5 mg Cho chó Viên nhai Pimobendan
Thuận lợi:
Hiệu quả trong hai bệnh tim thường gặp: bệnh van hai lá myxomatous (MMVD) và bệnh cơ tim giãn nở (DCM).
Nó là sự kết hợp giữa sức mạnh cơ bắp tích cực và sự giãn mạch toàn thân. Giảm các triệu chứng lâm sàng và cải thiện chất lượng cuộc sống của những con chó bị ảnh hưởng. Sớm hay muộn, hãy yên tâm về cuộc sống.
Hạn sử dụng:
Hạn sử dụng:2 năm.
Đặc điểm kỹ thuật:2,5 mg
Bao bì:50 viên/lọ
Kho:Đậy kín và bảo quản ở nơi khô ráo dưới 25C.
Viên nhai Pimobendan cho chó là thuốc điều trị bệnh suy tim sung huyết ở chó, chủ yếu được sử dụng trong điều trị chứng phì đại tim và suy tim, ho hen suyễn và các bệnh khác, có thể tăng cường cơ tim một cách hiệu quả, cải thiện tỷ lệ sống sót của bệnh tim. của chó. Đó là thuốc điều trị suy tim sung huyết cho chó,thuốc điều trị suy tim sung huyết cho chó,thuốc điều trị bệnh tim cho chó.
Cách sử dụng và liều lượng:
Viên nhai có thể được chia thành hai nửa theo thang điểm, để liều lượng có thể chính xác hơn theo trọng lượng cơ thể (phạm vi liều hàng ngày là 0,2 ~ 0,6 mg/kg trọng lượng cơ thể và liều tối ưu là 0,5 mgkg trọng lượng cơ thể). Bạn có thể ăn 1 giờ sau khi dùng thuốc và có thể dùng kết hợp thuốc lợi tiểu (như masemide); đối với chó bị suy tim sung huyết có thể dùng liên tục trong thời gian dài.



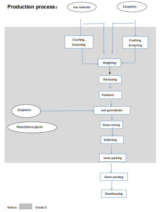
Quy trình sản xuất:

Giấy chứng nhận danh dự:

Môi trường sản xuất:

Các trường hợp hợp tác:

Câu hỏi thường gặp:


